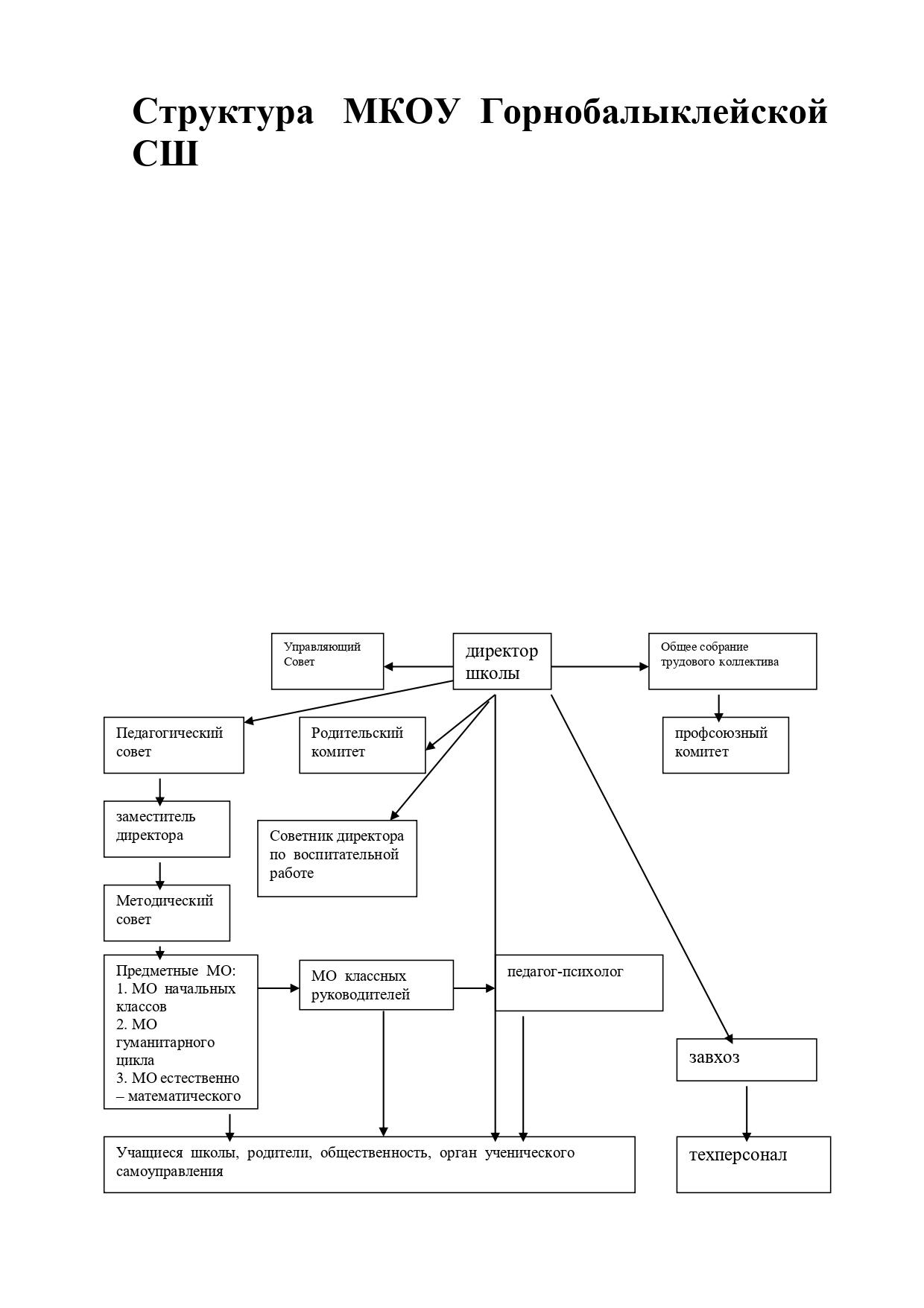
Управление Школой осуществляется в соответствии с законодательством. Управление Школой осуществляется на основе сочетания принципов единоначалия и коллегиальности. Единоличным исполнительным органом школы является директор, который осуществляет текущее руководство деятельностью образовательной организации. В Школе наряду с должностями педагогических работников, научных работников предусматриваются должности инженерно- технических, административно-хозяйственных, производственных, учебно-вспомогательных, медицинских и иных работников, осуществляющих вспомогательные функции. Права, обязанности и ответственность работников Школы, устанавливаются законодательством, Уставом, правилами внутреннего трудового распорядка и иными локальными Нормативными актами Школы, должностными инструкциями и трудовыми договорами. В Школе формируются коллегиальные органы управления, к которым относятся общее собрание работников Школы, педагогический совет, а также могут формироваться попечительский совет, управляющий совет, наблюдательный совет и другие коллегиальные органы управления, предусмотренные законодательством. Структура, порядок формирования, срок полномочий и компетенция органов управления образовательной организацией, порядок принятия ими решений и выступления от имени Школы устанавливаются соответствующим Положение, в соответствии с законодательством.
Общее собрание работников Школы, является постоянно действующий органом, осуществляющим в условиях широкой гласности свои функции и права от имени всего трудового коллектива Школы. Общее собрание работников Школы действует на основании положения «Об общем собрании работников Школы». Общее собрание работников Школы имеет внутреннюю структуру, основными элементами которой являются: председатель, его заместители, секретарь, рабочие комиссии (постоянные и временные), члены совета трудового коллектива, которые избираются из его состава большинством голосов членов собрания. Главными задачами Общего собрания работников Школы являются:
- развитие самоуправления и творческой инициативы сотрудников Школы,
- мобилизация сил коллектива на решение воспитательных, образовательных, оздоровительных и социально-экономических задач,
- усиление ответственности коллектива за конечные результаты работы.
Общие собрания работников Школы проводятся по мере необходимости, но не реже двух раз в год. Решения Общее собрание работников Школы считается правомочным, если за них проголосовано более половины общего числа членов коллектива.
Педагогический совет является постоянно действующим органом управления Школы. Его деятельность направлена на рассмотрение основных вопросов образования и воспитания обучающихся. В состав Педагогического совета входят: директор, его заместители, учителя, все педагогические работники Школы и библиотекарь. Педагогический совет действует на основании «Положения о Педагогическом совете».
МКОУ Горнобалыклейская СШ включает в себя филиал Полунинскую ОШ и структурное подразделение Горнобалыклейский детский сад. Павлова Людмила Николаевна директор МКОУ Горнобалыклейской СШ является руководителем "Горнобалыклейского детского сада" структурного подразделения ОО. Адрес: 404016, Волгоградская область, Дубовский район, село Горный Балыклей, улица Пушкина, 18. dub_sh.gorbalyklej@volganet.ru

Дополнения и изменения в правила внутреннего трудового распорядка ОУ
Список учителей прошедших курсы повышения квалификации в 2023 году
Список методических объединений
Правила внутреннего распорядка обучающихся
Календарно-тематический план Совета обучающихся
Приказ № 194 от 01.09.2023 г. "О создании ПМПк в ОУ"
Результаты независимой оценки ОУ
Положение о классном руководстве
Положение о ведении классного журнала педагогическими работниками
Положение о посещении учебных занятий участниками образовательных отношений
Положение о защите персональных данных обучающихся ОУ
Положение об официальном сайте ОУ
Положение о мобильных телефонах
Горнобалыклейский детский сад СП МКОУ Горнобалыклейской СШ
Паспорт доступности объекта социальной инфраструктуры - здание Горнобалыклейского детского сада
Постановление о родительской плате
Приказ № 4 от 13 января 2025 года "Об установлении размера родительской платы